从0开始学习docker
- 2020.05.07
Docker是一个创建集装箱式的全开发平台应用程序,在Mac平台上运行Docker最好的方法就是在Mac平台上启动Docker。
安装
检查Docker Engine,Docker Compose和Docker Machine的版本
$ docker --version
Docker version 19.03.8, build afacb8b
$ docker-compose --version
docker-compose version 1.25.4, build 8d51620a
$ docker-machine --version
docker-machine version 0.9.0, build 15fd4c7
不同机器上述的输出结果不一定相同。
Hello World!
按照历史惯例,我们运行一下来自 Docker 的 Hello World,命令如下:
docker run hello-world

不就打印了一个字符串然后退出吗,有这么神奇?其实 Docker 为我们默默做了以下事情:
检查本地是否有指定的 hello-world:latest 镜像(latest 是镜像标签,后面会细讲),如果没有,执行第 2 步,否则直接执行第 3 步
本地没有指定镜像(Unable to find xxx locally),从
Docker Hub下载到本地根据本地的
hello-world:latest镜像创建一个新的容器并运行其中的程序运行完毕后,容器退出,控制权返回给用户
上述流程是在本地没有创建镜像的时候,假如创建了镜像有如下输出:

浏览应用程序和运行一个案列
打开命令行终端,使用
Docker命令检查Docker是不像所期望的那样正常工作。可以使用这些命令docker version,docker ps和docker run hello-world来确认Docker是否正常运行,如果这些命令能正常执行,那么就说Docker在运行着。使用更刺激的方法,运行一个
Docker化的web服务器,当然这样做的前提条件是你本地必须有你要运行的镜像。
docker run -d -p 80:80 --name webserver nginx
Unable to find image 'nginx:latest' locally
latest: Pulling from library/nginx
54fec2fa59d0: Pull complete
4ede6f09aefe: Pull complete
f9dc69acb465: Pull complete
Digest: sha256:86ae264c3f4acb99b2dee4d0098c40cb8c46dcf9e1148f05d3a51c4df6758c12
Status: Downloaded newer image for nginx:latest
1a1be28d46f49f0efa3b4cefd4f413496ef2899649e41becb7a30164989bb00e
(base) xujianglongdeMacBook-Pro:~ xujianglong$ docker ps
CONTAINER ID IMAGE COMMAND CREATED STATUS PORTS NAMES
1a1be28d46f4 nginx "nginx -g 'daemon of…" 16 seconds ago Up 15 seconds 0.0.0.0:80->80/tcp webserver

上述命令执行顺序
检查本地是否有指定的 nginx:latest 镜像(关于 latest 标签,后面会细讲),如果没有,执行第 2 步,否则直接执行第 3 步
本地没有指定镜像(Unable to find xxx locally),从 Docker Hub 下载到本地
根据本地的
nginx:latest镜像创建一个新的容器,并通过 -p(--publish)参数建立本机的 80 端口与容器的 80 端口之间的映射,然后运行其中的程序Nginx 服务器程序保持运行,容器也不会退出
TIP
端口映射规则的格式为 <本机端口>:<容器端口>。
Nginx 容器默认开放了 80端口,我们通过设置 80:80 的端口映射规则,就可以在本机(容器之外)通过访问 localhost 访问,甚至可以在同一局域网内通过内网 IP 访问.
就一个简简单单的 docker run 命令,就搞定了 Nginx 服务器的安装和部署??
没错,你可以继续访问一些不存在的路由,比如 localhost:8080/what,同样会提示 404。这时候我们再看 Docker 容器的输出,就有内容(服务器日志)了.
后台运行 Nginx
看上去很酷,不过像 Nginx 服务器这样的进程我们更希望把它抛到后台一直运行。按 Ctrl + C 退出当前的容器,然后再次运行以下命令:
docker run -p 8080:80 --name my-nginx -d nginx
WARNING
注意到与之前不同的是,我们加了一个参数 --name,用于指定容器名称为 my-nginx 加了一个选项 -d(--detach),表示“后台运行”
容器的名称必须是唯一的,如果已经存在同一名称的容器(即使已经不再运行)就会创建失败。
如果遇到这种情况,可以删除之前不需要的容器(后面会讲解怎么删除)。
Docker 会输出一串长长的 64 位容器 ID,然后把终端的控制权返回给了我们。我们试着访问 localhost:8080,还能看到那一串熟悉的 Welcome to nginx!,说明服务器真的在后台运行起来了。
99e7ffb43353c5d55ed287537886d45e310f777b2b75407d22e0545635753f31
docker ps 命令可以让我们查看当前容器的状态

docker stop my-nginx 可以停止运行服务
交互式运行
在过了一把 Nginx 服务器的瘾之后,我们再来体验一下 Docker 容器的另一种打开方式:交互式运行。运行以下命令,让我们进入到一个 Ubuntu 镜像中:
docker run -it --name dreamland ubuntu
可以看到我们加了 -it 选项,等于是同时指定 -i(--interactive,交互式模式)和 -t(--tty,分配一个模拟终端) 两个选项。

运行结束后我们进入到了一个新的环境之中,一个由ubuntu镜像构筑的“梦境”。
销毁容器
筑梦师难免会有失败的作品,而我们刚才创建的 Docker 容器也只是用于初步探索,后续不会再用到。由于 Docker 容器是直接存储在我们本地硬盘上的,及时清理容器也能够让我们的硬盘压力小一些。我们可以通过以下命令查看所有容器(包括已经停止的):
docker ps -a
类似 Shell 中的 rm 命令,我们可以通过 docker rm 命令销毁容器,例如删除我们之前创建的 dreamland 容器
docker rm dreamland
# 或者指定容器 ID,记得替换成自己机器上的
# docker rm 99e7ffb43353
但如果我们想要销毁所有容器怎么办?一次次输入 docker rm 删除显然不方便,可以通过以下命令轻松删除所有容器:
docker rm $(docker ps -aq)
WARNING
执行之前一定要仔细检查是否还有有价值的容器(特别是业务数据),因为容器一旦删除无法再找回
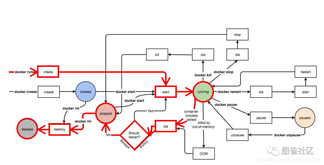
容器生命周期

1. 容器状态(带颜色的圆圈)
包括已创建(Created)、运行中(Running)、已暂停(Paused)、已停止(Stopped)以及被删除(Deleted)
2.Docker 命令(箭头上以 docker 开头的文字)
包括 docker run、docker create、docker stop 等等
3.事件(矩形框
包括 create、start、die、stop 还有 OOM(内存耗尽)等等
4.还有一个条件判断
根据重启策略(Restart Policy)判断是否需要重新启动容器
第一条路径(自然结束)

•我们先通过 docker run 命令,直接创建(create)并启动(start)一个容器,进入到运行状态(Running)•然后程序运行结束(例如输出 Hello World 之后,或者通过 Ctrl + C 使得程序终止),容器死亡(die)•由于我们没有设置重启策略,所以直接进入到停止状态(Stopped)•最后通过 docker rm 命令销毁容器,进入到被删除状态(Deleted)。
第二条路径(强制结束)

•我们还是通过 docker run 命令,直接创建(create)并启动(start)一个容器,进入到运行状态(Running)•然后通过 docker stop 命令杀死容器中的程序(die)并停止(stop)容器,最终进入到停止状态(Stopped)•最后通过 docker rm 命令销毁容器,进入到被删除状态(Deleted)。
TIP
有些眼尖的读者可能发现 docker kill 和 docker stop 的功能非常相似,它们之前存在细微的区别:
kill 命令向容器内运行的程序直接发出 SIGKILL 信号(或其他指定信号),
stop 则是先发出 SIGTERM 再发出 SIGKILL 信号,属于优雅关闭(Graceful Shutdown)
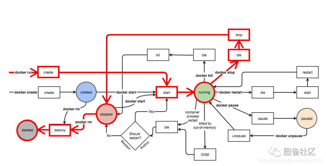
一条捷径:删除运行中的容器
生命周期图其实有一条捷径没有画出来:直接从运行中(或暂停中)到被删除,通过给 docker rm 命令加上选项 -f(--force,强制执行)就可以实现:
# 假设 dreamland 还在运行中
docker rm -f dreamland
同样地,我们可以删除所有容器,无论处于什么状态:
docker rm -f $(docker ps -aq)
容器化第一个应用
在之前的步骤中,我们体验了别人为我们提前准备好的镜像(例如 hello-world、nginx 和 ubuntu),这些镜像都可以在 Docker Hub 镜像仓库中找到。在这一步,我们将开始筑梦之旅:学习如何容器化(Containerization)你的应用。
我们将容器化一个全栈的”梦想清单“应用,运行以下命令来获取代码,然后进入项目:
git clone -b start-point https://github.com/tuture-dev/docker-dream.git
cd docker-dream
在这一步中,我们将容器化这个用 React 编写的前端应用,用 Nginx 来提供前端页面的访问。
什么是容器化?
容器化包括三个阶段:
- 编写代码:我们已经提供了写好的代码•构建镜像:也就是这一节的核心内容,下面会详细展开•创建和运行容器:通过容器的方式运行我们的应用
构建镜像
构建 Docker 镜像主要包括两种方式:
手动:根据现有的镜像创建并运行一个容器,进入其中进行修改,然后运行 docker commit 命令根据修改后的容器创建新的镜像
自动:创建
Dockerfile文件,指定构建镜像的命令,然后通过docker build命令直接创建镜像
一些准备工作
- 我们先把前端项目
client构建成一个静态页面。确保你的机器上已经安装Node和npm,或使用nvm),然后进入到client目录下,安装所有依赖,并构建项目:
cd client
npm install
npm run build
等待一阵子后,你应该可以看到 client/build 目录,存放了我们要展示的前端静态页面。
- 创建
Nginx配置文件client/config/nginx.conf,代码如下:
server {
listen 80;
root /www;
index index.html;
sendfile on;
sendfile_max_chunk 1M;
tcp_nopush on;
gzip_static on;
location / {
try_files $uri $uri/ /index.html;
}
}
- 创建 Dockerfile
然后就是这一步骤中最重要的代码:Dockerfile!创建 client/Dockerfile 文件,代码如下:
FROM nginx:1.13
# 删除 Nginx 的默认配置
RUN rm /etc/nginx/conf.d/default.conf
# 添加自定义 Nginx 配置
COPY config/nginx.conf /etc/nginx/conf.d/
# 将前端静态文件拷贝到容器的 /www 目录下
COPY build /www
可以看到我们用了 Dockerfile 中的三个指令:
FROM 用于指定基础镜像,这里我们基于 nginx:1.13 镜像作为构建的起点
RUN 命令用于在容器内运行任何命令(当然前提是命令必须存在)
COPY 命令用于从 Dockerfile 所在的目录拷贝文件到容器指定的路径
# 如果你已经在 client 目录中
#(注意最后面有个点,代表当前目录)
docker build -t dream-client .
# 如果你回到了项目根目录
docker build -t dream-client client
可以看到我们指定了 -t(--tag,容器标签)为 dream-client,最后指定了构建容器的上下文目录(也就是 当前目录 . 或 client)。
运行以上的命令之后,你会发现:
Sending build context to Docker daemon:66.6MB
而且这个数字还在不断变大,就像黑客科幻电影中的场景一样,最后应该停在了 290MB 左右。接着运行了一系列的 Step(4 个),然后提示镜像构建成功。
为啥这个构建上下文(Build Context)这么大?因为我们把比“黑洞”还“重”的 node_modules 也加进去了!
使用 .dockerignore 忽略不需要的文件
Docker 提供了类似 .gitignore 的机制,让我们可以在构建镜像时忽略特定的文件或目录。创建 client/.dockerignore 文件(注意 dockerignore 前面有一个点):
node_modules
很简单,我们只想忽略掉可怕的 node_modules。再次运行构建命令
docker build -t dream-client .
运行容器
终于到了容器化的最后一步——创建并运行我们的容器!通过以下命令运行刚才创建的 dream-client 镜像:
docker run -p 8080:80 --name client -d dream-client
与之前类似,我们还是设定端口映射规则为 8080:80,容器名称为 client,并且通过 -d 设置为后台运行。然后访问 localhost:8080:
我们可以看到已经正在运行的示例了。
常用命令
docker ps 查看正在运行的容器
docker stop停止正在运行的容器
docker start启动容器
docker ps -a查看终止状态的容器
docker rm -f webserver命令来移除正在运行的容器
docker list 列出本地镜像
docker rmi 删除的镜像